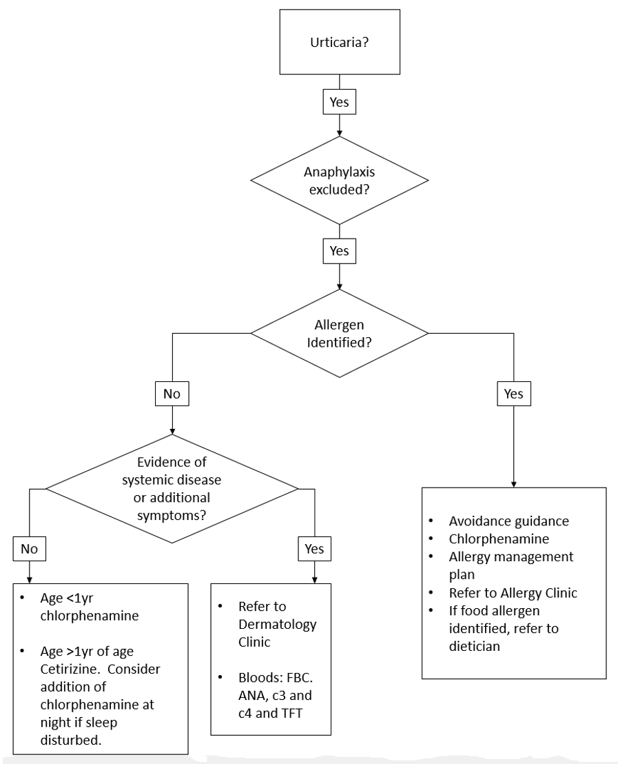
Urticaria refers to erythematous skin lesions, which may be raised (wheals) with flat/macular erythematous edges (flares). The wheal may be white in the centre. Angioedema describes swelling usually, but not always, in combination with urticaria elsewhere. Urticaria is usually immune mediated, but allergy is not the most common cause. Type 1 (IgE mediated) allergy is usually associated with other additional symptoms, such as mouth, tongue or throat itch (if food allergy), swelling, vomiting, breathing difficulty, and rarely, anaphylaxis.
Anaphylaxis is a medical emergency and requires immediate treatment.
Symptoms & Signs of Anaphylaxis
- Facial/ mouth swelling
- Difficulty breathing
- Difficulty speaking or swallowing
- Feeling of impending doom
- Hypotension
- Abdominal pain and vomiting
- Collapse and unconsciousness
Urticarial lesions vary in size, are well circumscribed, transient and typically widespread. It is a common presentation to the Emergency Department as it is striking in appearance and often very itchy, causing alarm to parents and discomfort to the child. Urticaria is thought to affect around 20% of the population at some point in their life.
